点击关闭
设为首页   |   加入收藏  |  联系我们
最新公告: 本公司代理EFE压力传感器,BD压力传感器,FRISTMARK拉线位移传感器,CELESCO拉线传感器,自主研发生产了LOG压力传感器,液氮压力传感器,压力温度一体传感器,微小型压力传感器,LOG拉线位移传感器,激光测距传感器,0-100米,精度1mm,LVDT位移传感器,红外气体传感器(SF6,CO,CO2,CH4等),SF6纯度传感器,氢气传感器,烟气分析仪等。承接电控柜线路设计,机械零部件精加工!
上海洛耕实业有限公司
地址:上海市奉贤区陶宅村501号
电话:021-57581070
传真:021-59966224
邮箱:logsysh@163.com
网址:http://log-sh.com

您当前所在的位置:首页 > 产品中心 > 加速度+信号采集
LOG6006XSR 彩屏无纸记录仪
详细简绍:

LOG6006XSR 彩屏无纸记录仪来采集、记录与显示现场变送器的现场信号。
LOG6006XSR 彩屏无纸记录仪

 

可以采用U 盘数据转存的方式,通过计算机中事先安装好的数据分析软件,监测和评价历史数据和曲线。引进日本进口技术,并采用进口的高速、高性能微处理器,主要应用于冶金、石油,化工、食品、医药、热处理等各种工业现场,在杭州娃哈哈,大庆油田,秦山核电站
等都得到了应用。

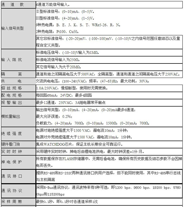
主要技术指标:

资料下载请点击

 

上一篇:加速度传感器 型号:KA2012 下一篇:加速度传感器的选型样册及基本参数数据

某重型卡车公司  |   玻璃有限公司  |   光纤(杭州)有限公司  |   精密电子研究所  |   上海电子股份有限公司  |   西安飞机零部件制造公司  |   飞机零部件制造公司  |  
首页 | 关于我们 | 产品中心 | 设备中心 | 新闻动态 | 在线留言 | 人才招聘 | 联系我们

版权所有 © 2014-2019 上海洛耕实业有限公司  地址:上海市奉贤区陶宅村501号
电话:021-57581070 传真:021-59966224 邮箱:logsysh@163.com
洛耕实业:承接各种非标自动化项目,PLC,触摸屏,伺服电机,变频器之间的整合,罗斯蒙特压力变送器,macurco气体探测器LVDT位移传感器 沪ICP备13043473号-3